Whitepaper zum EJCO2-Ejektor-System
19.02.2025
Bild: compact Kältetechnik
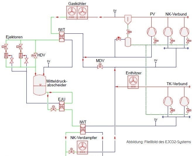
compact Kältetechnik (www.compact-kaeltetechnik.de) hatte bereits zur Chillventa 2024 das EJCO2-Ejektor-System vorgestellt. Die Eigenentwicklung ermöglicht Energieeinsparungen von bis zu 40 % gegenüber herkömmlichen CO₂-Boostern mit Flashgas-Bypass-System. In einem nun veröffentlichten Whitepaper werden u. a. die Funktionsweise der Ejektor-Technologie und die weiteren Vorteile dargestellt. Das Whitepaper kann über folgenden Link angefordert werden: www.compact-kaeltetechnik.de/de/anlage/ejco2/#whitepaper
